ÐÂÎÅÖÐÐÄ
ÐÂÎÅÖÐÐÄ
Éî×ðÁú¿Ê±ÔÙ»ñ¡°Ä걨°Â˹¿¨¡±´ó½±
2021-12-09
¿ËÈÕ£¬ÓÉMerComm, Inc¡¢ÃÀ¹úͨѶ¹«¹ØÖ°ÒµÍ¬ÃË£¨LACP£©¡¢The International Annual Report Design Awards£¨IADA£©»®·ÖÖ÷ÀíµÄÈýÏî×ðÁú¿Ê±´óÈü»ñ½±Ð§¹ûÏȺó½ÒÏþ£¬Éî×ðÁú¿Ê±¼¯ÍÅ2020ÄêÄ걨ÒÀ¸½ÇåÎúÆæÒìµÄÎÄ»¯ÀíÄ׼ȷÍêÕûµÄÐÅÏ¢Åû¶ÒÔ¼°¸ßÑŵÄÖйúÉè¼ÆÔªËØÏȺóÔÚ¸÷×ðÁú¿Ê±ÆÀÑ¡ÖÐÍÑÓ±¶ø³ö£¬Õ¶»ñÁË¡¶LACP 2020 Vision Awards¡·µÄ¡°ÑÇÌ«µØÇø×î¼ÑÄ걨80Ç¿¡±£¨Î»ÁеÚ11Ãû£©¡¢¡°È«Çò×î¼ÑÄ걨100Ç¿¡±£¨Î»ÁеÚ23Ãû£©¡¢¡°ÎïÁ÷Òµ×é±ð¡±°×½ð½±µÈ6¸ö½±Ïî¡¢¡¶µÚÈýÊ®Îå½ì×ðÁú¿Ê±ARC Awards¡·¡°Îĸå-ÎïÁ÷ÆóÒµ×é±ð¡±Òø½±µÈ3´ó½±ÏÒÔ¼°¡¶IADA 2021×ðÁú¿Ê±Ä걨Éè¼Æ´ó½±¡·µÄ¡°×ÛºÏÌåÏÖ-Òø½±¡±µÈÖ÷Òª½±Ïî¡£

Éî×ðÁú¿Ê±Ä걨һÁ¬ÈÙ»ñÄ걨Àà×ðÁú¿Ê±´ó½±£¬Ö¤ÊµÉî×ðÁú¿Ê±¹«Ë¾ÖÎÀíºÍÐÅÏ¢Åû¶ÊÂÇ飬»ñµÃ×ðÁú¿Ê±Êг¡µÄ³ä·ÖÈϿɣ¬ÓÐÓõØÌáÉýÁËÆóÒµµÄ×ðÁú¿Ê±ÐÎÏó¡£
¸ÃÏîÊÂÇéµÃÒæÓÚ¶Ê»áÔÚÐÅÏ¢Åû¶ÊÂÇéÖÐÈñÒâ½øÈ¡¡¢×ÖÕå¾ä×ã¬ÖØÊÓÓë×ÊÔ´Êг¡µÄÏàͬ½»Á÷£¬Ò»Á¬ÌáÉý°´ÆÚ±¨¸æµÄÌåÀýÄÜÁ¦¡£Éî×ðÁú¿Ê±Í¨¹ýÐÅÏ¢Åû¶ÊÂÇéÏòͶ×ÊÕß³ä·Öչʾ¹«Ë¾µÄÖÎÀíˮƽ£¬ÖÜȫչÏÖÔÚ¡°ÎïÁ÷¡¢¿Ú°¶¡¢Êշѹ«Â·¡¢»·±£¡±ËÄ´ó¹¤ÒµµÄӪҵϣÍû£¬ÕÃÏÔÁËÈÏÕæÈÎµÄÆóÒµÐÎÏ󣬼ᶨÁËͶ×ÊÕß¶ÔÉî×ðÁú¿Ê±Î´À´Éú³¤µÄÐÅÐÄ¡£
ARCÆÀÑ¡±»ÓþΪ¡°Ä걨°Â˹¿¨½±¡±£¬ÊÇÈ«Çò×î´óµÄ¡¢×î¾ß´ú±íÐÔµÄÄ걨ÆÀÑ¡½±ÏîÖ®Ò»£¬Æù½ñÒÑÓÐ35ÄêµÄÆÀÑ¡ÀúÊ·¡£
½±Ïî¹Ø×¢ÆóÒµ»ò»ú¹¹ÔÚÄ걨¼°ÆóÒµ´«Ñ¶·½ÃæµÄÓÅÒìЧ¹û£¬ÒÔÄ걨µÄ´´Òâ¡¢ÐÅÏ¢Åû¶µÄ͸Ã÷¶È¡¢ÆóÒµÐ§Òæ¼°ÖÎÀíµÄ׿ԽÐÔ×÷ΪÆÀѡ׼Ôò£¬ÆÀÉóÍÅÓÉÓâ69¸öÀ´×Ô18¸ö²î±ð¹ú¼Ò»òµØÇøÔÚͶ×ÊÕß¹ØÏµ¡¢Ð´×÷¡¢Éè¼Æ¡¢ÉãÓ°µÈÁìÓòµÄרҵ»ú¹¹×é³É¡£Òò½±ÏîÆÀÉóÀú³Ì¸ß¶È¹ûÕæ¡¢¹«Õý¡¢×ÔÁ¦¡¢Í¸Ã÷¶øÏíÓÐ×ðÁú¿Ê±Ê¢Óþ¡£½ñÄ꣬¹²ÓÐ28¸ö¹ú¼Ò»òµØÇøÓâ1800·Ý×÷Æ·²ÎÈü¾ºÖð½±Ïî¡£
Éî×ðÁú¿Ê±¼¯ÍÅ2020ÄêÄ걨ÈÙ»ñ¡¶µÚÈýÊ®Îå½ì×ðÁú¿Ê±ARC Awards¡·½±Ïî

LACPÄ걨ÆÀÑ¡±»ÓþΪ¡°ÆóÒµÄê¶È±¨¸æ°ÂÔ˻ᡱ£¬ÓÉÌìÏÂÖøÃûÓªÏúÊÓ²ì»ú¹¹£¬ÃÀ¹úͨѶ¹«¹ØÖ°ÒµÍ¬ÃË£¨LACP£©×éÖ¯ÆÀÑ¡£¬ÊÇÈ«Çò×îÊܹØ×¢µÄÄ걨ÆÀѡ֮һ£¬ÖÂÁ¦Ê÷Á¢È«Çò¹æÄ£ÄÚµÄÓÅÒìÄ걨¹æ·¶¡£
Éî×ðÁú¿Ê±¼¯ÍÅ2020ÄêÄ걨ÈÙ»ñ¡¶LACP 2020 Vision Awards¡·½±Ïî

IADA×ðÁú¿Ê±Äê¶ÈÉè¼Æ´ó½±ÒàÏíÓÐ×ðÁú¿Ê±Ê¢Óþ£¬Ö¼ÔÚÃãÀøÄê¶È±¨¸æ´´ÒâÉè¼Æ¡£
ÆÀÉóÍųÉÔ±°üÀ¨È«ÇòÁè¼Ý90¼Ò»ú¹¹¼°ÆóÒµµÄͶ×ÊÕß¹ØÏµºÍ²Æ¾×¨ÒµÈËÊ¿¡¢×÷¼Ò¡¢Éè¼ÆÊ¦¼°ÉãӰʦµÈ£¬Ã¿Äê´ÓÉè¼ÆÁ¢Òì¡¢³ÂÊöÇåÎú¡¢Åû¶ÓÐÓá¢Á¦Õé׿ԽµÈ·½ÃæÆÀÑ¡³ö¸÷ÐÐÒµ×îÓÅÒìµÄÄ걨×÷Æ·¡£½ñÄ꣬Óâ10¸ö¹ú¼Ò»òµØÇøµÄ²ÎÈü×÷Æ·¾ºÖð½±Ïî¡£
Éî×ðÁú¿Ê±¼¯ÍÅ2020ÄêÄ걨ÈÙ»ñ¡¶IADA Award¡·½±Ïî

ÃæÏòδÀ´£¬Éî×ðÁú¿Ê±½«¼á³Ö¡°ÖúÁ¦ÊµÌ徼ã¬Ê©Õ¹¶¼»áÅäÌ׿ª·¢ÔËÓª¹úÆóʵÁ¦£¬Ð§ÀͶ¼»á¡¢Ð§À͹¤Òµ¡¢Ð§ÀÍÃñÉú¡±ÆóÒµÉú³¤Ê¹Ãü£¬´òÔìÉîÛÚÊн»Í¨ÎïÁ÷ÉèÊ©°ü¹ÜµÄ¹¦Ð§ÐÔÆ½Ì¨¡¢½»Í¨ÎïÁ÷¹¤ÒµÁ´ÉÏÏÂÓεÄͶ×ÊÆ½Ì¨¡¢½»Í¨ÎïÁ÷¹¤ÒµµÄı»®Æ½Ì¨£¬Éú³¤³ÉΪÓнϴóÆ·ÅÆÓ°ÏìÁ¦¡¢Êг¡¾ºÕùÁ¦£¬Ç§ÒÚ¼¶¡¢ÓÐÌØÉ«µÄÒ»Á÷¹¤Òµ¼¯ÍÅ¡£
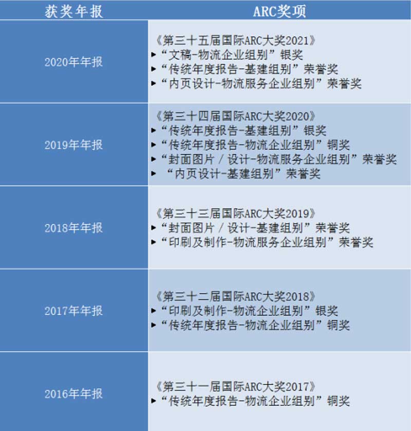
¼¯ÍŽü10Äê¼ÓÈë¡¶×ðÁú¿Ê±ARC´ó½±¡·ÆÀÑ¡Ëù»ñµÃµÄ½±ÏîÇéÐÎÒ»ÀÀ±í


Éî×ðÁú¿Ê±½ü4Äê¼ÓÈëLACPÄ걨ÆÀÑ¡Ëù»ñµÃµÄ½±ÏîÇéÐÎÒ»ÀÀ±í



